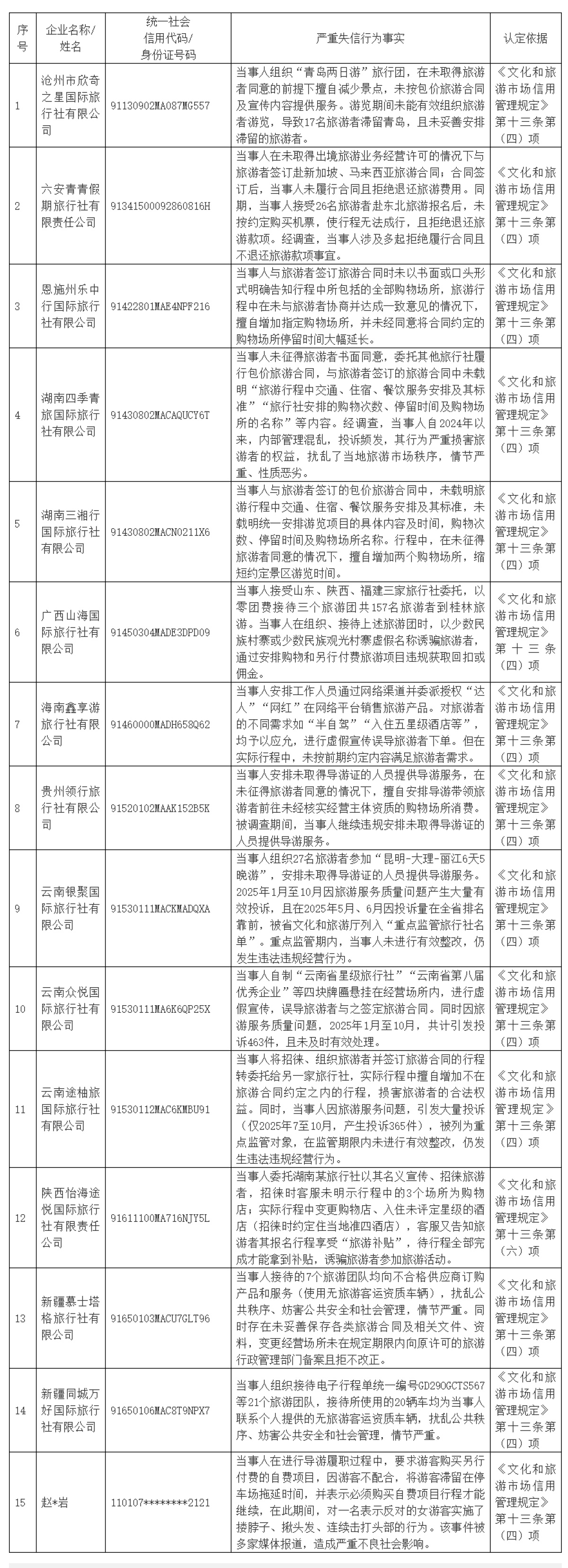
4月27日,文化和旅游部对外公布《旅游市场秩序集中整治严重失信主体典型名单(2026年第一批)》,14家旅行社、1名导游因严重侵害游客权益、扰乱市场秩序被列入名单。

据统计,自旅游市场秩序集中整治工作开展以来,截至2026年3月底,全国已依法认定文化和旅游市场失信主体1655个。此次公布典型案例,既是对违法违规行为的震慑,也为游客敲响了“避坑”警钟。

失信行为花样翻新,游客权益屡遭侵害
此次公布的失信主体中,旅行社的违规行为呈现多样化特点,直击旅游市场的痛点与堵点。部分旅行社肆意践踏合同约定,将游客权益视同儿戏。沧州市欣奇之星国际旅行社组织“青岛两日游”时,擅自减少景点,导致17名游客滞留当地却未妥善安置;六安青青假期旅行社在未取得出境游资质的情况下,与游客签订新马旅游合同,收了钱却不履行合同,也拒绝退款,甚至在组织东北游时,未按约定购买机票导致行程泡汤,涉及多起退款纠纷。
强制购物、虚假宣传仍是重灾区。恩施州乐中行国际旅行社签订合同时隐瞒购物场所,行程中擅自增加购物点并延长停留时间;海南鑫享游旅行社通过网络“达人”“网红”虚假宣传,承诺“半自驾”“五星酒店”,实际行程却大打折扣;广西山海国际旅行社以零团费接待157名游客,用“少数民族村寨”的虚假名义诱骗游客购物,从中赚取回扣。
还有旅行社存在管理混乱、屡教不改的问题。云南银聚国际旅行社因服务质量问题被列入重点监管名单后,仍安排无证导游带团;云南众悦国际旅行社悬挂自制的“星级旅行社”牌匾虚假宣传,一年间引发463起投诉却不及时处理;新疆慕士塔格旅行社则使用无资质车辆接待游客,严重威胁出行安全。
更令人愤慨的是导游赵某岩的暴力行为,因游客未购买自费项目,他对女游客实施搂脖子、揪头发、击打头部等行为,造成恶劣社会影响,被列入失信名单。
三大避坑指南,守护安心旅途
面对旅游市场的种种乱象,游客该如何擦亮双眼,避免落入陷阱?郑州旅游协会相关负责人结合典型案例,给出三大避坑建议:
一、警惕“低价诱惑”,拒绝不合理低价游
此次名单中,多家旅行社以“零团费”“低价”为诱饵,实则通过强制购物牟利。游客在选择产品时,可提前通过正规渠道查询交通、住宿、门票等成本价,若产品报价远低于合理成本,比如“399元5日省外游”,大概率暗藏消费陷阱。记住:“天下没有免费的午餐”,低价游的背后往往是强制购物、缩减景点等套路。
二、核实资质签合同,筑牢权益保障线
报名前,务必通过“全国旅游监管服务平台”或“文旅之声”公众号,核实旅行社的《营业执照》和《旅行社业务经营许可证》,确认其经营范围涵盖所购产品。付款时要核对发票信息与旅行社信息一致,切勿向个人转账。同时,一定要签订正规旅游合同,明确行程安排、住宿标准、购物次数、退费规则等核心条款,拒绝空白合同或模糊条款。
三、全程留证防纠纷,依法理性维权
行程中若遇到强制购物、擅自变更行程等问题,要第一时间保留证据,包括录音录像、合同、付款凭证、沟通记录、购物发票等。可先与旅行社协商解决,若协商不成,及时拨打12345政务服务热线、12315市场监管热线,或向当地文旅部门投诉,必要时通过法律途径维护自身权益。
此外,我省文旅部门也呼吁游客主动抵制违法违规旅游产品,积极举报市场乱象,共同营造诚信、公平、有序的旅游市场环境。只有游客提高警惕、监管部门严格执法、企业诚信经营三方合力,才能让旅游真正成为“诗与远方”的美好体验。
河南省旅游资讯有限公司 主办
河南省多纬网络技术股份有限公司 提供技术支持及独家负责媒体运营
网络视听许可证1609403号 豫ICP证号:B2-20040057 豫ICP备09015463号-1